openCRX 5 0-20210121 Model:account1
Back

(Prev) 080 OrganizationalUnit
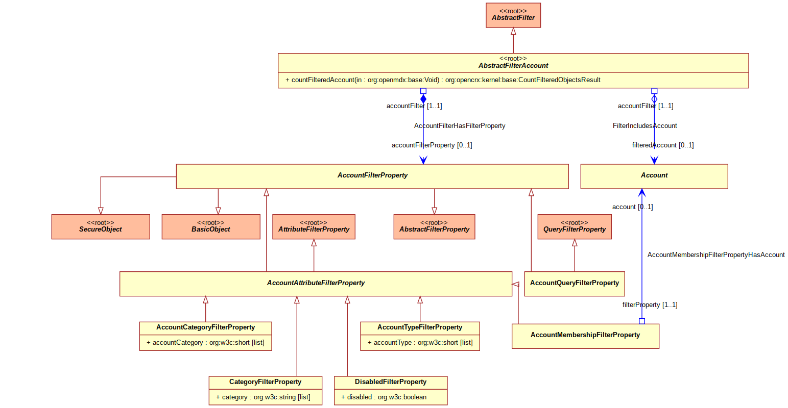
090 AccountFilter
100 AccountFilterGlobal (Next)


Album created by album script a tool by D. Madison on Thu Jan 21 21:13:27 2021